建立电商网站的步骤包括:确定商业目标和市场定位,选择合适的电商平台和域名,设计网站结构和布局,开发网站功能并优化用户体验,进行网站测试和优化,最后上线推广,整个过程需注重用户需求和市场趋势,确保网站功能完善、操作便捷,以提升用户体验和网站效益。
市场调研与定位
- 确定目标市场和用户群体:了解目标客户的需求、喜好和购买习惯,以便为电商网站提供精准的产品和服务。
- 确定电商网站的品牌形象和定位:明确网站的特色、风格和定位,以便吸引目标客户。
网站规划与设计
- 确定网站结构:规划网站的整体布局和模块,包括首页、商品分类、购物车、结算页面等。
- 选择技术平台:选择适合电商网站的技术平台,如HTML5、CSS3、JavaScript等,以及数据库管理系统。
- 网页设计:根据品牌定位和用户需求,进行网页设计,包括色彩搭配、图片和文字排版等。
商品上架与采购
- 采购商品:根据市场需求和供应商资源,采购适合电商网站的商品。
- 商品分类与标签管理:对商品进行分类和标签管理,方便用户浏览和搜索。
网站功能开发与实现
- 后端开发:根据网站需求,进行后端开发,包括数据库设计、系统架构、API接口等。
- 前端开发:进行网站的前端开发,包括页面布局、交互设计、用户体验优化等。
- 功能测试与优化:对网站功能进行测试和优化,确保网站功能稳定可靠。
上线与推广
- 网站上线:将网站上传到服务器,并进行域名解析和服务器配置。
- 推广策略:制定推广策略,包括搜索引擎优化、社交媒体推广、广告投放等。
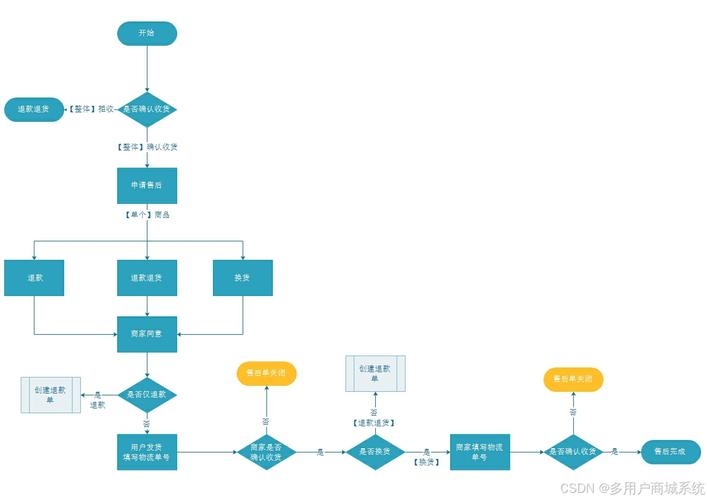
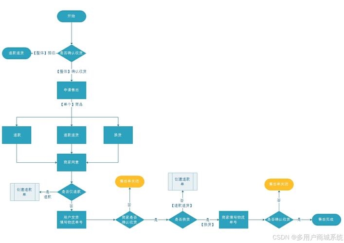
- 用户运营:进行用户运营,包括用户注册、登录、订单处理、售后服务等。
后期维护与优化
- 定期更新:定期对网站进行更新和维护,包括修复漏洞、添加新功能、优化性能等。
- 数据分析:进行数据分析,了解用户需求和行为,以便进行针对性的优化和改进。
- 客户服务:提供优质的客户服务,解决用户在使用过程中遇到的问题。
是建立电商网站的步骤,包括市场调研与定位、网站规划与设计、商品上架与采购、功能开发与实现、上线与推广以及后期维护与优化等环节,在每个环节中,都需要注重细节和品质,以确保电商网站能够满足用户需求并提供优质的服务。




















