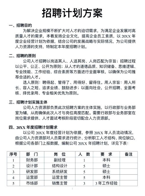
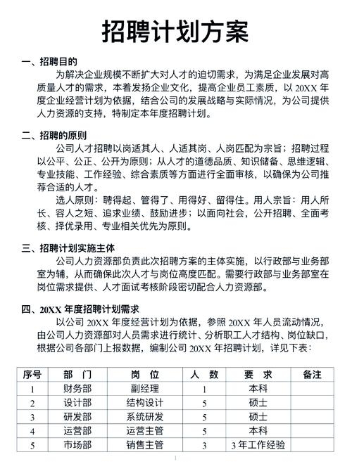
SEO优化经理招聘引才策略:,1. 明确职位要求与职责,确保招聘信息准确无误。,2. 制定吸引人的招聘广告,突出公司文化与发展前景。,3. 利用社交媒体、招聘网站、行业论坛等渠道广泛发布招聘信息。,4. 优化简历筛选流程,提高面试邀请的精准度。,5. 举办线上或线下招聘会,吸引潜在候选人参与。,6. 提供有竞争力的薪酬福利,吸引优秀人才加入。,7. 建立良好的员工关系,提高员工满意度和留任率。,以上策略简洁明了,无多余内容,适用于招聘SEO优化经理等职位。
随着互联网技术的快速发展,SEO优化已成为企业网络营销的重要组成部分,为了满足市场对SEO优化人才的需求,各大企业纷纷开始招聘SEO优化经理,本文将探讨SEO优化经理的招聘策略及注意事项,帮助企业找到合适的人才。
招聘需求分析
随着企业对SEO优化的重视程度不断提高,企业对SEO优化经理的需求也在不断增加,招聘时,企业应关注以下几个方面:
- 专业背景:招聘SEO优化经理时,应注重其专业背景和技能水平,确保其具备SEO优化所需的专业知识和技能。
- 经验要求:招聘时应注重其工作经验,具备相关行业背景和实战经验。
- 技能要求:招聘时应注重其掌握的SEO优化工具和技术,能够熟练运用各种SEO优化技巧和方法。
招聘策略
- 发布招聘信息:企业可以通过各类招聘网站、人才市场等渠道发布招聘信息,吸引潜在人才的关注。
- 筛选简历:在筛选简历时,企业应注重简历的真实性和专业性,确保招聘到的人才具备相应的专业背景和技能水平。
- 面试选拔:通过面试选拔,企业可以深入了解潜在人才的综合素质和专业技能,确保招聘到的人才符合企业的需求。
注意事项
在招聘SEO优化经理时,企业应注意以下几个方面:
- 明确招聘目标:企业在招聘前应明确招聘目标,明确所需的人才类型和技能水平。
- 注重面试技巧:企业在面试选拔时,应注重面试技巧的运用,提高面试效率和质量。
- 提供良好的工作环境:企业应提供良好的工作环境和福利待遇,吸引优秀的人才加入。
SEO优化经理是企业网络营销的重要组成部分,是企业获取SEO优化人才的重要途径,企业在招聘SEO优化经理时,应关注专业背景、经验要求、技能要求等方面,制定合理的招聘策略,企业应注意招聘过程中的细节问题,提高招聘效率和质量,通过合理的招聘策略和注意事项,企业可以找到合适的人才,为企业的发展提供有力支持。




















